El Reglamento Orgánico de la Administración Superior es el documento que detalla la estructura jerárquica de la administración superior de nuestra casa de estudios. Define las funciones y atribuciones de las principales autoridades y entidades institucionales.
 
Aprobada por el Consejo Superior en agosto de 2024, la última actualización de este reglamento se realizó con el objetivo de identificar sinergias entre distintas unidades, evitar duplicidad de funciones y establecer un número adecuado de unidades dependientes por jefaturas, unidades y direcciones, de tal modo de alcanzar una mayor agilidad institucional.

Dirección General de Investigación, Innovación y Emprendimiento

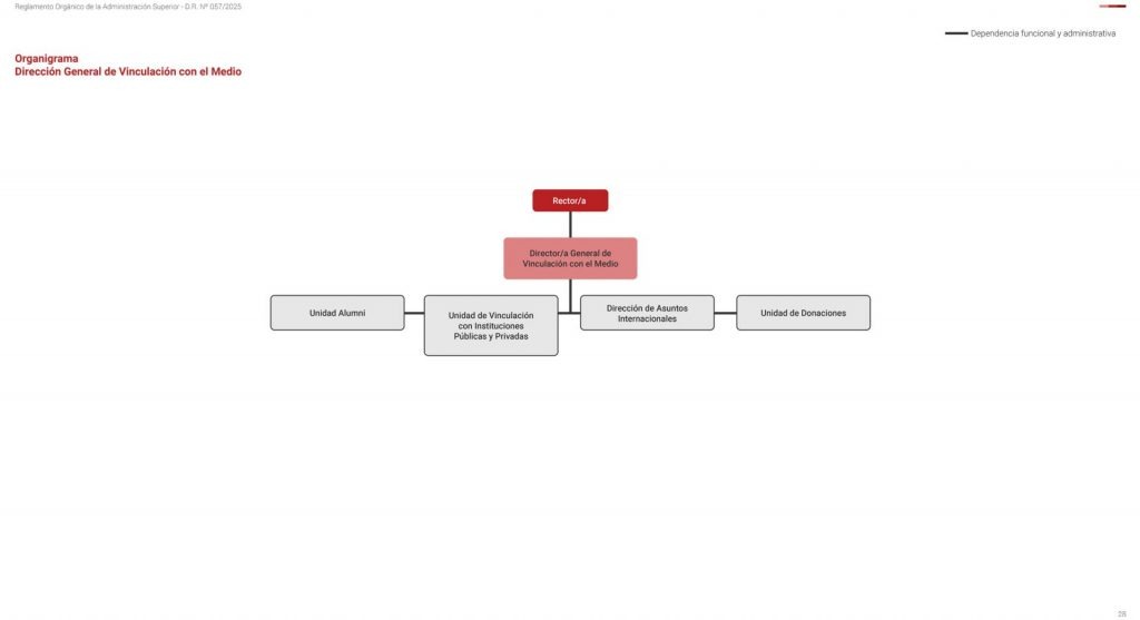
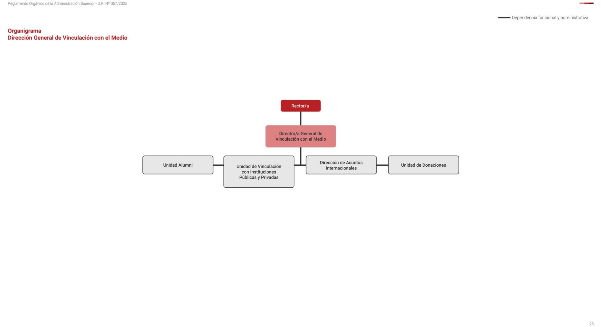
Dirección General de Vinculación con el Medio

Estructura

Vicerrectoría de Asuntos Económicos y Administrativos

Videos anteriores

Reglamento Orgánico de la Administración Superior - Rectoría
Vicerrectoría Académica
Dirección General de Estrategia y Articulación Institucional
Buscar en el sitio web
Para salir presione tecla Escape o el botón X.

Admisión USM

Ingresa tus datos para ser contactado y resolver tus dudas y/o consultas.
Búsqueda
Para salir presione tecla Escape o el botón X